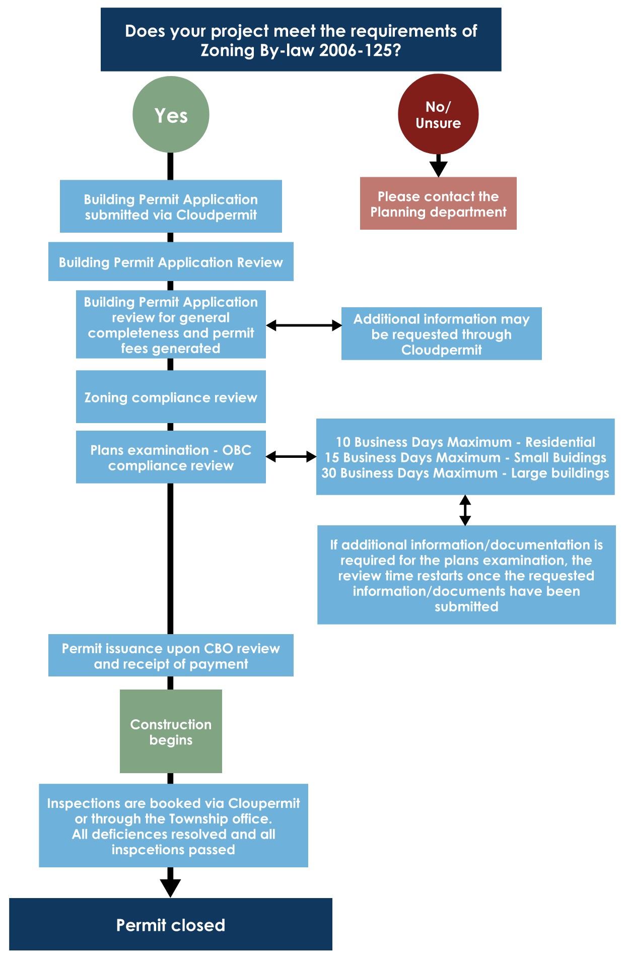
Building permits are required to ensure construction meets minimum safety and building standards. In general, a permit is needed for any work that involves erecting, installing, extending, altering, changing the use of, or repairing a building. A “building” refers to any structure with an area greater than 10 square meters (107 square feet).
You Must Obtain a Building Permit Before You:
Construct a New Building or Structure
- New homes, cottages, garages, bunkies, boathouses, sheds (larger than15m2), or other accessory buildings.
Make Structural/Material Changes
- Adding or removing walls
- Installing beams or altering load-bearing supports
- Changing the roof structure, adding dormers, or raising the roof
- Replacing the siding
Add an Addition
- Expanding any part of a building, including attached garages, sunrooms, enclosed porches, or second-storey additions.
Renovate Interior Spaces Affecting Safety
- Finishing a basement
- Adding or enlarging bedrooms
- Changing the size or location of windows or doors
- Installing or relocating plumbing fixtures
- Altering insulation, vapor barriers, or fire separations
Build or Replace a Deck or Porch
- Most decks require a permit, especially if they are attached to a building, covered, or more than 24" above grade.
Install or Modify Plumbing Systems
- New bathrooms or kitchens
- Septic system installations, replacements, or repairs
Demolish All or Part of a Building
- Including accessory structures and docks. A demolition permit is required when loss is due to fire or structure damage.
Change the Use of a Building
- Example: converting a garage into living space or creating a secondary unit.
Install a Solid-Fuel Appliance
- Wood stoves, pellet stoves, fireplaces, or chimneys.
Construct Shoreline or Waterfront Structures
- Docks and Boathouses. Please ensure any additional approvals are granted prior to applying for a building permit such as a work permit from MNRF for any crib work that exceeds 15m2 and a land use permit for any boathouse that contains human habitation.
